Series Resistor On Adc Input

Voltage Divider Calculator For The Max Adc Board

Voltage Divider Calculator For The Max Adc Board

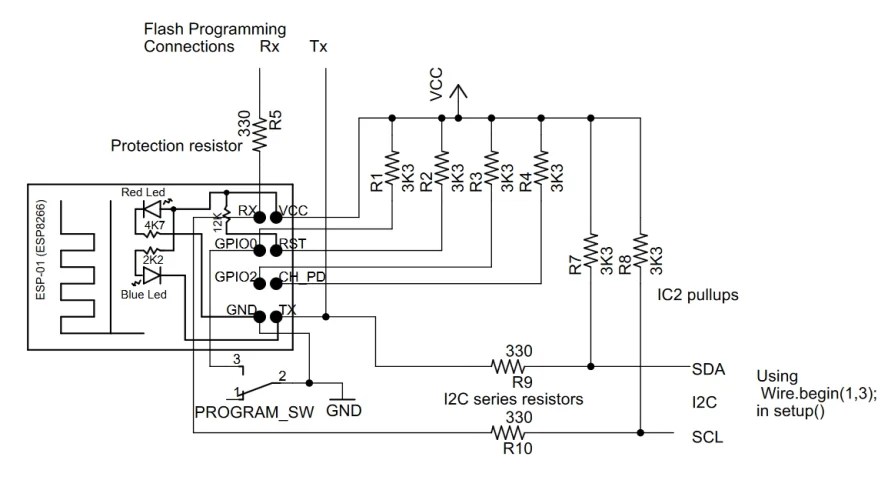
Esp8266 01 Pin Magic How To Use The Esp8266 01 Pins

Esp8266 01 Pin Magic How To Use The Esp8266 01 Pins

Matching An Adc To A Transformer Microwaves Rf

Matching An Adc To A Transformer Microwaves Rf


Matching An Adc To A Transformer Microwaves Rf
You Should Design An Instrumentation Amplifier 1

You Should Design An Instrumentation Amplifier 1

650mhz Selectable Gain Amplifier Differential Adc Driver Has

650mhz Selectable Gain Amplifier Differential Adc Driver Has

Purpose Of Input Resistor In Adc Circuit Electrical

Purpose Of Input Resistor In Adc Circuit Electrical

Ads1115 Adc Library

Ads1115 Adc Library

Don T Fear The Filter Lowpass Edition Hackaday

Don T Fear The Filter Lowpass Edition Hackaday

Precision Analog To Digital Conversion Digikey

Precision Analog To Digital Conversion Digikey

Measuring Resistance With Mcp3551 Adc Avr Freaks

Measuring Resistance With Mcp3551 Adc Avr Freaks

Switchable Pullup Resistor For Analogue Inputs Avr Freaks

Switchable Pullup Resistor For Analogue Inputs Avr Freaks

Question Regarding Series Resistor With Potentiometer

Question Regarding Series Resistor With Potentiometer

Resolved Msp432p401r Msp432 Adc Input Resistance Msp Low

Resolved Msp432p401r Msp432 Adc Input Resistance Msp Low

Tlc5540 Dc Level At Adc Input Creating Errors Data

Tlc5540 Dc Level At Adc Input Creating Errors Data

Using Analog Temperature Sensors With Adcs

Using Analog Temperature Sensors With Adcs

Comments

Popular posts from this blog

Usb Id Pin Resistor

Ombre Nagel Weiss Rosa

Voltage Divider Large Resistor